医安盾官网版
- 类型:商务办公
- 大小:45.60 MB
- 语言:简体中文
- 厂商:
- 更新:2026-01-10 14:56:35
- 备案号:

医安盾app是一款专门提供企业安全生产管理服务的办公类软件,软件中为用户专属打造的移动工作台,聚合了全业务流程的办公功能,其中包含有信息上报、出勤人员、考勤统计、提交申请、出差管理等多功能,可满足用户全业务的办公需求,在这里可将企业安全隐患问题及时上报处理,将用户的待办事项实时通知提醒用户,让用户能够及时处理待办事项工作,还将所有的工作人员联系方式收录到通讯录中统一化管理,方便用户随时查找工作上的联系人进行办公沟通,让大家可以高效协同办公,有需要的用户就快来下载医安盾官网版使用吧!
应用功能
1、信息上报
其中的信息上报功能可以让用户将企业安全隐患检查情况进行在线上报处理。
2、请假管理
在请假管理中心可以发起请假申请流程,通过流程审批即可完成请假操作。
3、考勤统计
将员工的考勤数据实时统计,用户可随时在线查看了解自己的考勤统计情况。
4、待办通知
将待办的工作事项实时通知用户,让用户能够第一时间接收到最新的待办消息及时办公处理。
5、通讯录
在通讯录中可以查看到全部的工作联系人,可查找联系人进行办公沟通对接业务工作。
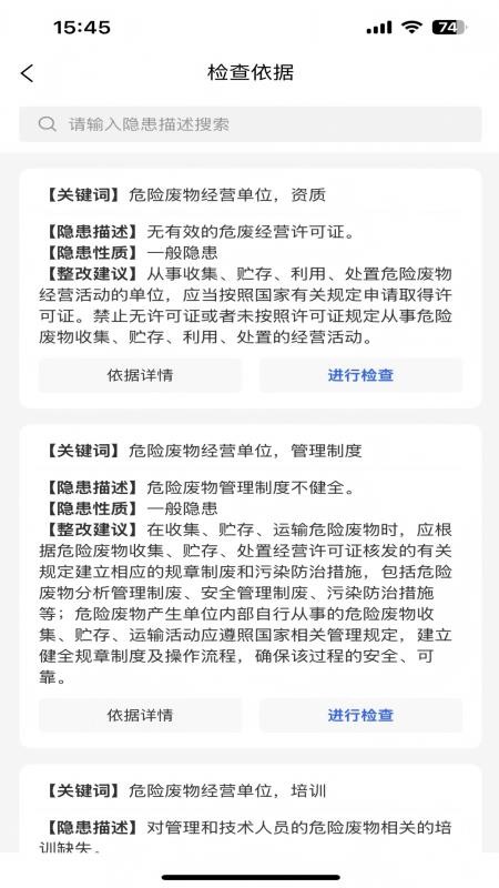
6、检查依据
支持用户对企业安全隐患的检查依据进行在线查看,了解安全隐患的检查依据详情信息。
应用特色
1、数字化办公
打造数字化办公平台,可方便用户随时到手机app上办公处理各项业务工作。
2、工作效率
在线办公可以帮助用户提高工作效率,让用户能够高效处理企业安全生产管理工作。
3、一体化办公
在这里可以享有一体化全流程的办公服务,可以让用户在线处理全流程的业务工作。
4、及时整改
发现企业安全隐患问题让用户整改处理各种安全隐患问题更及时,让整改工作更及时高效。
5、聚合管理
将全部的办公功能聚合管理,方便用户轻松查找各项日常办公功能进行办公使用。
6、智慧办公
在这里可以实现智慧化的办公模式,智慧办公可以让用户处理各项业务工作更便利。
应用优势
覆盖全业务的企业安全生产管理功能可实现全面化的办公模式;
让用户可以快速上报企业安全生产隐患问题,能够及时整改处理;
实时通知最新的待办事项,让用户处理待办工作更快捷高效;
还有便捷的办公通讯录功能,让用户与同事之间的沟通交流更便捷直接;
让用户与同事可以高效协同办公,让工作效率有效提高;
使用介绍
1、打开软件进入到待办通知页面可查看待办的工作事项进行办公处理;
2、进入到工作台页面中找到信息上报功能,将新增的检查信息在线上报处理;
3、找到考勤统计功能可对最新统计的考勤数据进行查看了解;
4、进入到请假管理中心可以编辑请假信息提交请假申请;
5、进入到通讯录页面中查找联系人进行办公沟通联系;
应用点评
这是一款针对企业安全生产管理工作专属打造的一站式办公平台,将各项业务流程工作全面覆盖,让用户可以随时在这里轻松办公,高效处理各项业务工作,让各种安全隐患检查情况能够快速上报处理,让大家在工作上的沟通交流更便捷高效,可助力大家更好的协同办公,提高工作效率。

花花姑娘之美妆奇缘手游
生活服务类软件大全