腾信事故车app官方版 10.1.4最新版
- 类型:时尚购物
- 大小:56.6M
- 语言:简体中文
- 厂商:暂无资料
- 更新:2026-04-14 10:33:40
- 备案号:

举报
详情介绍
腾信事故车app是一款专门用于交易事故车的 app。它基于互联网技术,打造全新在线拍卖模式,去除中间商,让用户能直接购买事故车。软件提供大量事故车辆信息,包括型号、车况等。用户可浏览车辆列表,查看详情后做购买决策。还有拍卖功能,用户能参与竞拍。其特色众多,车源多、成本低、拿车快、更安全、功能强。此外,还介绍了对报废车竞拍及注销账号的操作方法,有需要的用户可下载体验。
腾信事故车app官方版特色
1. 车源丰富多样,涵盖上百家保险公司的海量优质车源,任你在全国范围内挑选心仪好车。
2. 成本极为低廉,直接对接保险公司出价,没有中间商赚差价,还零手续费。
3. 拿车速度快捷,平台高效处理流程,能大大缩短等待期,快速拿到车辆。
腾信事故车app如何对报废车进行竞拍
1、进入软件首页,点击报废车专场;
2、搜索你想找的报废车辆然后进入;
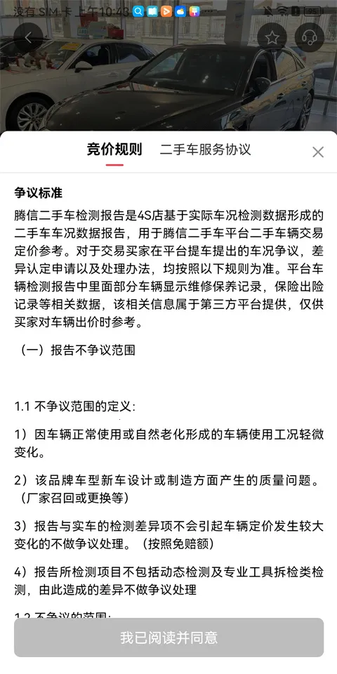
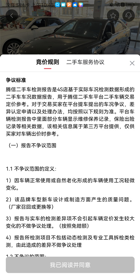
3、阅读竞价规则,滑到底部勾选同意;
4、然后进行个人认证需要上传身份证照片;
5、认证完成之后点击报价,依次车辆修好后二手车价格、利润、维修成本、风险金等等,然后点击报价;
6、接着等待一段时间就可以看看车辆有没有竞拍上,点击我的,点击试单查询;
7、如果有的话在这里可以查看到哦!
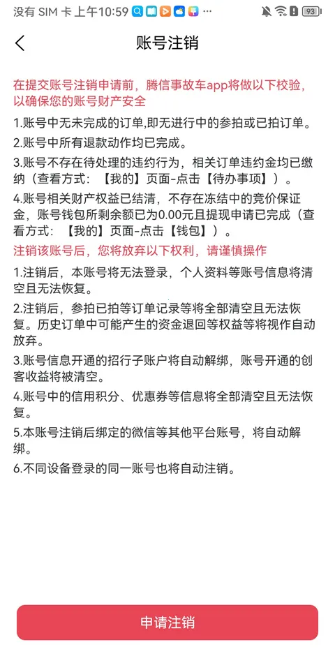
腾信事故车app怎么注销账号
1、首先点击我的,点击右上方设置按钮;
2、然后点击账户与安全;
3、点击账户注销;
4、选择注销原因,然后点击下一步;
5、点击申请注销;
6、输入手机号和验证码点击确认注销即可。
腾信事故车app官方版亮点
1. 车源丰富,涵盖上百家保险公司海量优质车源,任你挑选。
2. 成本低廉,直接对接保险公司出价,无中间商,零手续费。
3. 拿车迅速,平台高效处理,大幅缩短等待期,快速拿到车。
游戏信息
同类推荐更多

花花姑娘之美妆奇缘手游
生活服务类软件大全