松弛面试手机版
- 类型:教育学习
- 大小:100.70 MB
- 语言:简体中文
- 厂商:
- 更新:2026-03-25 02:27:52
- 备案号:

松弛面试app是一款面向于公务员、事业单位面试考试的备考软件,软件中提供了面试公开对练房,用户可以进行真人实战的练习,轻松进入开放的面试房间来实时对面,对各类面试场景进行真实模拟,让你可以实时练习提升,轻松应对自己的面试,进行多模态的全真模拟。平台还提供了海量的真题资源,更多面试真题都可查阅,对其实战练习,从而可以精准评估自己的面试,高效提升自己的面试能力;此外,松弛面试手机版中还提供了丰富多样的课程,这里更多的课程都可选择,方便用户高效学习名师课程,有需要的用户就赶紧来本站下载使用吧!
应用功能
1、面试课程
软件提供了面试理论课程,可以让你一键学习面试课程,掌握更多的理论知识。
2、面试对练
用户也可以实时进行面试对练,创建对练房来匹配对手和导师,轻松进行实时互动练习。
3、真题开练
为用户提供了各省的面试真题,方便用户可以实时开练,更好的练习面试真题。
4、全真模拟
也可以让你进行多模态的全真模拟,高仿真线上考场环境,提前熟悉考试流程。
5、使用方法
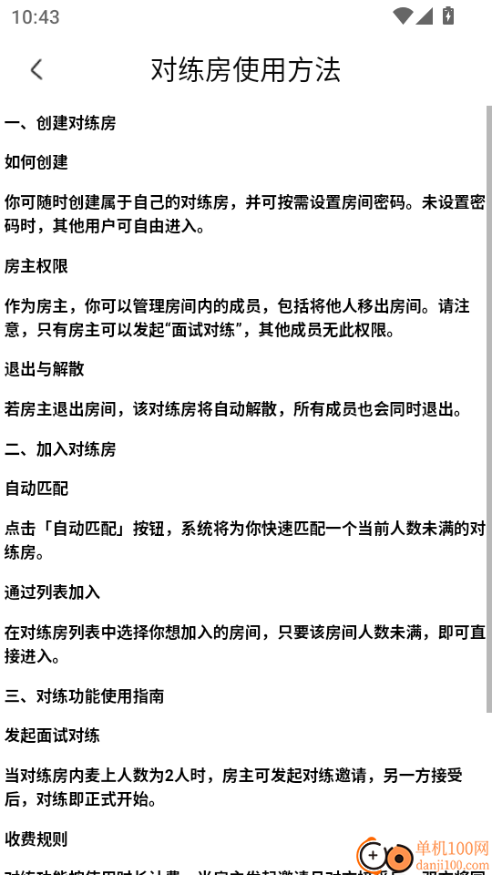
为用户提供了详细的使用方法,可以对相关对练房的使用方法进行查看,便捷使用。
6、练习记录
用户可以对自己的练习记录进行查看,实时掌握历史练习记录,轻松查看练习情况。
应用特色
1、海量真题
软件中汇集了海量的面试真题,对各省的面试真题和素材都可查阅,针对性练习提升。
2、真人实战
支持用户有效进行真人实战对练,可以对相关的面试进行全真模拟,精准提升面试能力。
3、名师直播
还为用户提供了名师直播的课程,帮助用户深度剖析相关的考点,实时互动答疑。
4、免费课程
这里还为用户提供了超多免费的课程,方便用户零元畅学所有的课程,免费学习理论知识课程。
5、高效备考
助力用户轻松高效备考需要的考试,实时提高用户的备考效率,快速通关自己的考试。
6、实时更新
更多面试真题也会进行实时更新,用户可以随时练习最新的题库,轻松练习真题。
应用优势
1、汇集了海量的面试真题,方便用户实战练习相关的真题。
2、更多的面试真题也会进行实时更新,随时练习更多的真题。
3、有效进行真人实战对练,进而可以进行真人对练互动。
4、零元畅学更多的面试课程,免费学习面试理论课程。
5、精准提升用户的面试能力,帮助用户轻松高效的提升。
松弛面试app如何查看对练房的使用方法?
1、首先打开应用点击“同意并继续”按钮来进入app中。
2、在账号密码登录界面中输入自己的账号和密码,点击“登录”按钮来一键登录平台。
3、进入软件的狂练界面后,点击上方的“对练房使用方法”按钮来进行下一步。
4、如此就可以查看对练房的使用方法,轻松掌握相关的方法教程。
应用点评
松弛面试app支持用户轻松实现面试练习,这里超多面试课程都可观看学习,实时掌握更多的理论金额呈知识,轻松观看名师直播课程,深度剖析重点知识;而且用户也可以精选真题进行实战练习,随时练习相关的真题,更好的进行真人实战练习,提升自己的面试能力。
更新日志
v1.0.5 版本
1.0版本正式上线

花花姑娘之美妆奇缘手游
生活服务类软件大全